Chủ đề vẽ sơ đồ mô đun cảm biến ánh sáng: Bài viết này sẽ hướng dẫn bạn từng bước vẽ sơ đồ mô-đun cảm biến ánh sáng, giúp bạn nắm vững kiến thức và áp dụng vào các dự án thực tế. Từ việc hiểu cấu tạo cơ bản đến cách kết nối các thành phần, mọi thứ sẽ được giải thích rõ ràng và dễ hiểu.
Mục lục
Sơ Đồ Mô-đun Cảm Biến Ánh Sáng
Mô-đun cảm biến ánh sáng là một thiết bị hữu ích trong nhiều ứng dụng khác nhau như tự động hóa, điều khiển thiết bị điện tử, và các dự án DIY. Sơ đồ mô-đun cảm biến ánh sáng giúp người dùng hiểu rõ hơn về cấu tạo và cách thức hoạt động của nó. Dưới đây là một số thông tin chi tiết về mô-đun cảm biến ánh sáng.
Cấu Tạo Mô-đun Cảm Biến Ánh Sáng
- Module cảm biến ánh sáng thường bao gồm một diode quang hoặc một cảm biến quang điện, mạch khuếch đại tín hiệu, và một mạch điều chỉnh điện áp.
- Đầu ra của mô-đun thường là tín hiệu số (HIGH/LOW) hoặc tín hiệu tương tự (analog) để dễ dàng tích hợp với các vi điều khiển như Arduino.
Cách Hoạt Động
Nguyên lý hoạt động của mô-đun dựa trên việc thay đổi điện trở của cảm biến khi cường độ ánh sáng thay đổi. Khi ánh sáng chiếu vào cảm biến, điện trở giảm xuống, làm thay đổi điện áp đầu ra. Vi điều khiển có thể đọc giá trị này để xác định mức độ ánh sáng.
Ứng Dụng
- Điều khiển đèn tự động bật tắt khi trời tối hoặc sáng.
- Ứng dụng trong các hệ thống an ninh, báo động dựa trên mức độ ánh sáng.
- Điều khiển tốc độ động cơ hoặc các thiết bị điện tử khác dựa trên cường độ ánh sáng.
Sơ Đồ Kết Nối
Sơ đồ kết nối cơ bản của mô-đun cảm biến ánh sáng thường bao gồm các bước:
- Kết nối chân VCC của mô-đun với nguồn 3.3V hoặc 5V.
- Kết nối chân GND của mô-đun với đất (GND) của hệ thống.
- Kết nối chân OUT (đầu ra) với một chân đọc tín hiệu của vi điều khiển.
Ví Dụ Sử Dụng
| Ứng dụng | Mô tả |
| Đèn Tự Động | Sử dụng mô-đun để bật/tắt đèn khi trời tối/sáng. |
| Báo Động | Kết hợp với hệ thống báo động để phát hiện sự thay đổi ánh sáng đột ngột. |
| Điều Khiển Quạt | Điều chỉnh tốc độ quạt theo cường độ ánh sáng môi trường. |
Sơ đồ mô-đun cảm biến ánh sáng là một công cụ mạnh mẽ giúp thực hiện các dự án tự động hóa và điều khiển dễ dàng hơn. Với kiến thức cơ bản về điện tử, bạn có thể tạo ra các ứng dụng thông minh, tiện ích cho cuộc sống hàng ngày.

1. Giới Thiệu Về Mô-đun Cảm Biến Ánh Sáng
Mô-đun cảm biến ánh sáng là một thiết bị điện tử quan trọng, được sử dụng rộng rãi trong các dự án tự động hóa, thiết bị thông minh, và các ứng dụng công nghiệp. Mô-đun này giúp phát hiện mức độ ánh sáng xung quanh và đưa ra các tín hiệu điều khiển tương ứng.
- Thành phần cơ bản: Mô-đun cảm biến ánh sáng thường bao gồm một cảm biến quang học (ví dụ: photodiode, LDR) và một mạch điện tử để chuyển đổi tín hiệu.
- Nguyên lý hoạt động: Khi cường độ ánh sáng thay đổi, cảm biến quang học sẽ phát hiện và biến đổi tín hiệu ánh sáng thành tín hiệu điện. Tín hiệu này sau đó được xử lý và đưa ra tín hiệu đầu ra để điều khiển các thiết bị khác.
- Ứng dụng phổ biến: Mô-đun cảm biến ánh sáng được sử dụng trong các hệ thống đèn tự động, thiết bị tiết kiệm năng lượng, và các hệ thống báo động ánh sáng.
Với tính linh hoạt và ứng dụng rộng rãi, mô-đun cảm biến ánh sáng đã trở thành một phần không thể thiếu trong nhiều lĩnh vực. Khả năng phát hiện ánh sáng chính xác và hiệu quả giúp cho mô-đun này được ứng dụng trong việc tạo ra các hệ thống thông minh và tiết kiệm năng lượng.
2. Cấu Tạo Và Nguyên Lý Hoạt Động
Mô-đun cảm biến ánh sáng là một thiết bị bao gồm nhiều thành phần điện tử liên kết với nhau để phát hiện và xử lý ánh sáng. Hiểu rõ cấu tạo và nguyên lý hoạt động của mô-đun này là điều cần thiết để vận dụng nó vào các dự án thực tế.
- Cấu Tạo:
- Cảm biến quang học: Đây là phần quan trọng nhất, thường sử dụng photodiode hoặc light-dependent resistor (LDR) để nhận biết mức độ ánh sáng.
- Mạch điện: Các linh kiện điện tử như resistor, capacitor, và transistor được sử dụng để khuếch đại tín hiệu và điều chỉnh đầu ra.
- Đầu ra: Tín hiệu sau khi được xử lý sẽ được xuất ra dưới dạng điện áp hoặc dòng điện, có thể dùng để kích hoạt các thiết bị khác như đèn, còi báo, hoặc điều khiển động cơ.
- Nguyên Lý Hoạt Động:
- Khi ánh sáng chiếu vào cảm biến, độ dẫn điện của LDR hoặc dòng điện tạo ra bởi photodiode sẽ thay đổi tùy theo cường độ ánh sáng.
- Tín hiệu này được đưa vào mạch khuếch đại để nâng cao độ nhạy và độ chính xác.
- Sau khi tín hiệu được xử lý, một tín hiệu đầu ra được tạo ra để điều khiển các thiết bị kết nối với mô-đun.
Với cấu tạo đơn giản nhưng hiệu quả, mô-đun cảm biến ánh sáng có thể được áp dụng trong nhiều lĩnh vực khác nhau, từ tự động hóa trong nhà ở đến các hệ thống thông minh. Việc hiểu rõ cách hoạt động giúp bạn tối ưu hóa sử dụng mô-đun này trong các dự án của mình.
3. Hướng Dẫn Vẽ Sơ Đồ Mạch Mô-đun Cảm Biến Ánh Sáng
Việc vẽ sơ đồ mạch mô-đun cảm biến ánh sáng đòi hỏi sự chính xác và hiểu biết về cách các thành phần điện tử liên kết với nhau. Dưới đây là hướng dẫn chi tiết để bạn có thể dễ dàng thực hiện.
- Xác định các thành phần cần thiết:
- Cảm biến ánh sáng: Đây có thể là LDR hoặc photodiode, tùy thuộc vào yêu cầu của mạch.
- Điện trở (Resistor): Được sử dụng để hạn chế dòng điện và bảo vệ các thành phần khác.
- Transistor: Được sử dụng để khuếch đại tín hiệu đầu ra từ cảm biến.
- Nguồn điện: Thường là pin hoặc nguồn DC ổn định.
- Các dây kết nối: Đảm bảo kết nối điện giữa các thành phần.
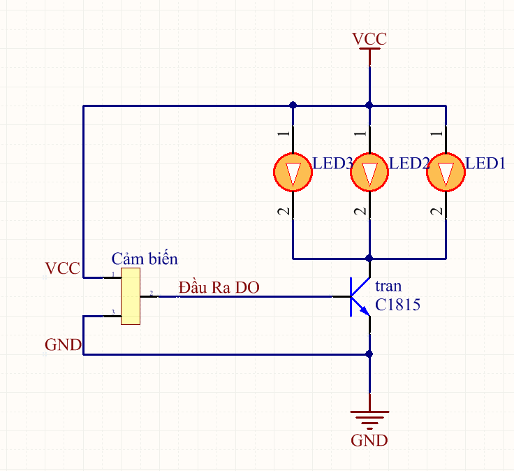
- Vẽ sơ đồ mạch:
- Bước 1: Bắt đầu bằng cách vẽ cảm biến ánh sáng ở vị trí trung tâm, vì đây là phần quan trọng nhất của mạch.
- Bước 2: Nối chân output của cảm biến với một đầu của điện trở. Điện trở này sẽ được nối tiếp với chân base của transistor.
- Bước 3: Nối chân emitter của transistor với đất (GND) và chân collector với đầu ra (Output) mà bạn muốn điều khiển.
- Bước 4: Kết nối nguồn điện với mạch, đảm bảo điện áp phù hợp với yêu cầu của các thành phần.
- Bước 5: Kiểm tra lại tất cả các kết nối để đảm bảo mạch hoạt động ổn định và chính xác.
- Kiểm tra và thử nghiệm:
- Sau khi vẽ và kết nối các thành phần, hãy thử nghiệm mạch bằng cách thay đổi cường độ ánh sáng chiếu vào cảm biến và quan sát phản ứng của mạch.
- Điều chỉnh điện trở hoặc các thành phần khác nếu cần để đảm bảo mạch hoạt động như mong đợi.
Với các bước trên, bạn có thể dễ dàng vẽ và xây dựng một sơ đồ mạch mô-đun cảm biến ánh sáng hoạt động hiệu quả. Hãy kiên nhẫn và chú ý đến từng chi tiết để đảm bảo mạch của bạn đạt hiệu suất tối đa.

4. Ứng Dụng Thực Tế Của Sơ Đồ Mô-đun Cảm Biến Ánh Sáng
Sơ đồ mô-đun cảm biến ánh sáng có rất nhiều ứng dụng trong đời sống hàng ngày, từ các thiết bị đơn giản đến những hệ thống tự động hóa phức tạp. Dưới đây là một số ứng dụng tiêu biểu:
- Đèn chiếu sáng tự động:
Một trong những ứng dụng phổ biến nhất là trong hệ thống đèn chiếu sáng tự động. Cảm biến ánh sáng giúp đèn tự động bật khi trời tối và tắt khi có ánh sáng mạnh, tiết kiệm năng lượng và tăng tuổi thọ của đèn.
- Hệ thống an ninh:
Cảm biến ánh sáng được sử dụng trong các hệ thống an ninh để phát hiện sự thay đổi ánh sáng đột ngột, chẳng hạn như khi có người xâm nhập vào khu vực được bảo vệ.
- Điều chỉnh ánh sáng trong các tòa nhà thông minh:
Trong các tòa nhà thông minh, cảm biến ánh sáng giúp điều chỉnh độ sáng đèn tự động dựa trên ánh sáng tự nhiên, đảm bảo môi trường làm việc thoải mái và tiết kiệm điện năng.
- Cảm biến độ sáng màn hình điện thoại:
Nhiều thiết bị di động sử dụng cảm biến ánh sáng để tự động điều chỉnh độ sáng màn hình theo môi trường xung quanh, giúp tiết kiệm pin và bảo vệ mắt người dùng.
- Hệ thống nông nghiệp thông minh:
Trong nông nghiệp, cảm biến ánh sáng được sử dụng để giám sát và điều chỉnh lượng ánh sáng cung cấp cho cây trồng, giúp tối ưu hóa quá trình quang hợp và năng suất cây trồng.
Những ứng dụng này minh chứng cho tầm quan trọng của sơ đồ mô-đun cảm biến ánh sáng trong việc cải thiện chất lượng cuộc sống và tăng cường hiệu suất trong nhiều lĩnh vực.
5. Các Dự Án DIY Sử Dụng Mô-đun Cảm Biến Ánh Sáng
Trong phần này, chúng ta sẽ khám phá một số dự án DIY (Do It Yourself) sáng tạo mà bạn có thể thực hiện với mô-đun cảm biến ánh sáng. Những dự án này không chỉ giúp bạn hiểu rõ hơn về hoạt động của cảm biến ánh sáng mà còn mang lại những ứng dụng thực tế hữu ích.
- 1. Đèn Tự Động Bật/Tắt: Sử dụng its mô-đun cảm biến ánh sáng để tạo ra một hệ thống đèn tự động bật khi trời tối và tắt khi có ánh sáng. Dự án này thích hợp để lắp đặt trong các khu vực như hành lang, vườn, hoặc cầu thang.
- 2. Hệ Thống Cảnh Báo An Ninh: Tích hợp mô-đun cảm biến ánh sáng với một mạch cảnh báo để phát hiện sự thay đổi ánh sáng đột ngột, báo hiệu có người di chuyển hoặc có ánh sáng đột ngột chiếu vào. Đây là một giải pháp bảo mật hiệu quả cho các khu vực nhạy cảm.
- 3. Cảm Biến Ánh Sáng Cho Pin Năng Lượng Mặt Trời: Sử dụng cảm biến ánh sáng để tối ưu hóa góc nghiêng của các tấm pin năng lượng mặt trời, giúp tăng hiệu suất thu năng lượng từ ánh sáng mặt trời.
- 4. Dự Án Điều Khiển Độ Sáng Đèn: Tạo ra một mạch điện đơn giản cho phép điều chỉnh độ sáng của đèn dựa trên cường độ ánh sáng môi trường xung quanh, giúp tiết kiệm năng lượng và kéo dài tuổi thọ của đèn.
- 5. Robot Theo Dõi Ánh Sáng: Một dự án thú vị cho những ai đam mê robot. Bạn có thể sử dụng mô-đun cảm biến ánh sáng để chế tạo một robot có khả năng di chuyển theo nguồn sáng.
Mỗi dự án đều có những yêu cầu về linh kiện và kỹ năng khác nhau, nhưng đều mang lại trải nghiệm thú vị và bổ ích trong quá trình thực hiện. Hãy bắt đầu với dự án mà bạn cảm thấy hứng thú nhất và tận hưởng quá trình sáng tạo với mô-đun cảm biến ánh sáng!
XEM THÊM:
6. Kết Luận Và Khuyến Nghị
Sau khi tìm hiểu và vẽ sơ đồ mô-đun cảm biến ánh sáng, chúng ta có thể thấy rằng công nghệ này mang lại nhiều lợi ích đáng kể trong việc tiết kiệm năng lượng và tự động hóa các hệ thống chiếu sáng. Tuy nhiên, để đạt được hiệu quả cao nhất, cần lưu ý một số điểm sau:
6.1. Tầm Quan Trọng Của Mô-đun Cảm Biến Ánh Sáng
Mô-đun cảm biến ánh sáng không chỉ giúp tự động hóa quá trình bật tắt đèn mà còn đóng vai trò quan trọng trong việc tiết kiệm năng lượng, giảm thiểu chi phí vận hành và bảo vệ môi trường. Việc sử dụng các cảm biến này trong các ứng dụng hàng ngày như đèn đường, đèn trong nhà, và các thiết bị điện tử giúp tối ưu hóa hoạt động của các thiết bị, đồng thời nâng cao chất lượng cuộc sống.
6.2. Hướng Phát Triển Các Dự Án Mới
Để phát triển thêm các ứng dụng mới dựa trên mô-đun cảm biến ánh sáng, cần kết hợp với các công nghệ khác như IoT (Internet of Things), AI (trí tuệ nhân tạo) và điều khiển từ xa. Một ví dụ cụ thể là xây dựng các hệ thống chiếu sáng thông minh, có khả năng điều chỉnh cường độ sáng dựa trên dữ liệu môi trường thu thập được, giúp tiết kiệm năng lượng hơn nữa.
Bên cạnh đó, việc nghiên cứu và phát triển các mạch điện tử phức tạp hơn, sử dụng các linh kiện như IC 555, cũng giúp cải thiện độ ổn định và hiệu suất của các mô-đun cảm biến ánh sáng, đặc biệt trong các ứng dụng công nghiệp và tự động hóa quy mô lớn.
6.3. Khuyến Nghị Khi Sử Dụng Mô-đun Cảm Biến Ánh Sáng
- Lựa chọn linh kiện chất lượng cao: Để đảm bảo độ bền và hiệu suất của hệ thống, nên chọn các cảm biến và linh kiện điện tử từ các nhà sản xuất uy tín.
- Thiết kế sơ đồ mạch hợp lý: Cần lưu ý đến việc lựa chọn giá trị các linh kiện, đặc biệt là điện trở và tụ điện, để đảm bảo mạch hoạt động ổn định, tránh hiện tượng nhấp nháy không mong muốn.
- Thử nghiệm và điều chỉnh: Trước khi đưa vào sử dụng, nên tiến hành thử nghiệm trong các điều kiện thực tế để điều chỉnh các thông số của mạch, đảm bảo hệ thống hoạt động tốt nhất theo nhu cầu sử dụng.
- Bảo trì định kỳ: Để hệ thống hoạt động ổn định và kéo dài tuổi thọ, cần tiến hành kiểm tra và bảo trì định kỳ, đặc biệt là các kết nối và các linh kiện có thể bị hao mòn theo thời gian.
Như vậy, mô-đun cảm biến ánh sáng là một giải pháp hiệu quả trong tự động hóa và tiết kiệm năng lượng. Tuy nhiên, việc sử dụng đúng cách và bảo trì hợp lý là yếu tố then chốt để phát huy tối đa lợi ích của công nghệ này.














